Размер:
AAA
Цвет: CC
Изображения: Вкл.Выкл.
Обычная версия сайта
Mening bankim
Jismoniy shaxslar uchun
Mobil ilova
Valyutalar kurslari
  • Ayirboshlash shoxobchasida
  • Ilovada
  • Bankomatda
ValyutaSotib olishSotishO‘zb MB
USD
11940
12040
11997.83
EUR
13120
14400
13967.87
GBP
14500
17200
16188.67
JPY
50
77
75.49
CHF
13300
16300
15350.35
RUB
150
172
167.31
26.05.2026 14:00:00 dan ma’lumotlar
ValyutaSotib olishSotishO‘zb MB
USD
11940
12040
11997.83
26.05.2026 14:00:00 dan ma’lumotlar
ValyutaSotib olishSotishO‘zb MB
USD
11500
12040
11997.83
26.05.2026 14:00:00 dan ma’lumotlar
...
Yangilangan sana: ...

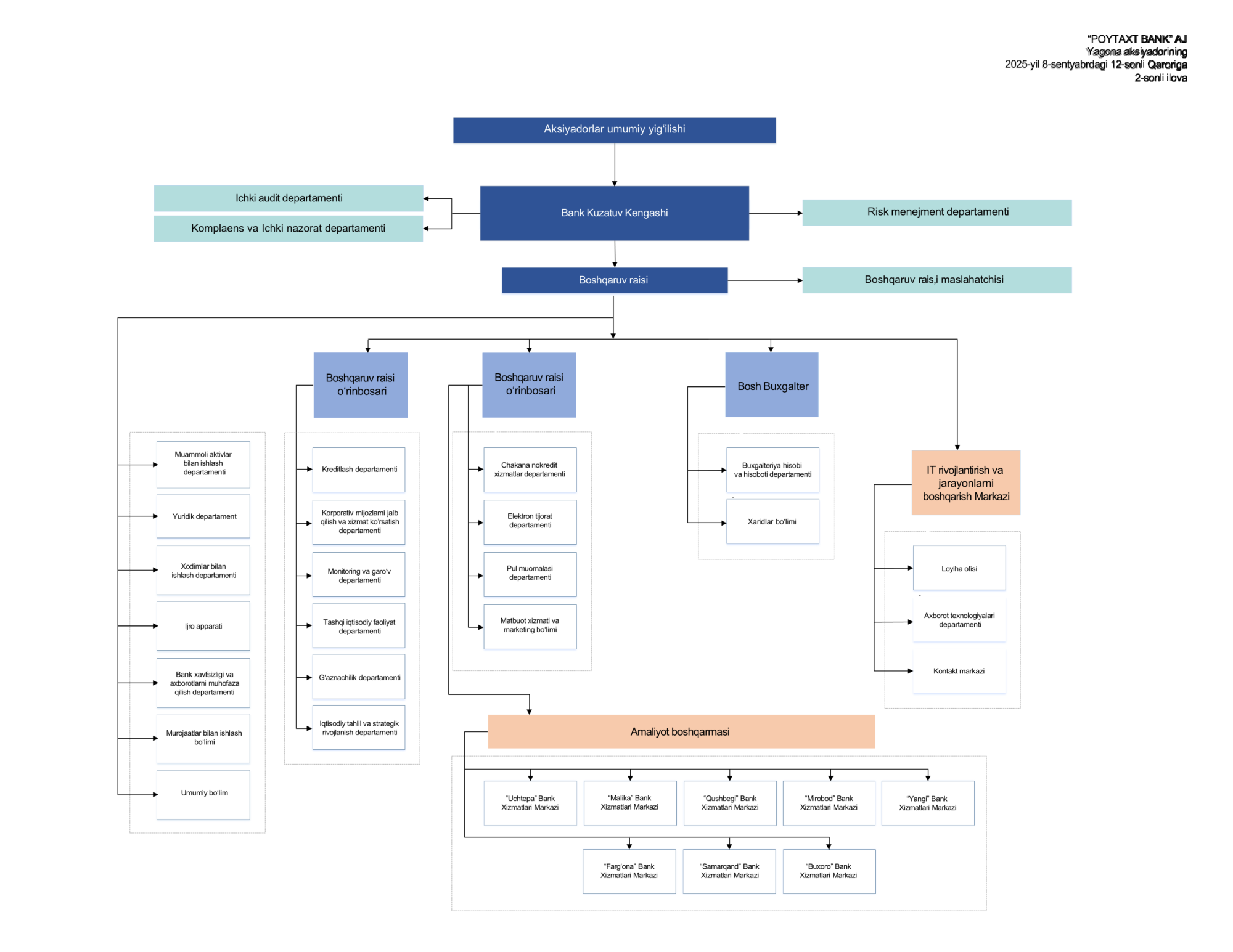
Bank tuzilmasi

Hamjihatlik va ishonch
Bankni rivojlantirish mijozlar bilan samarali muloqot qilish va yuqori darajadagi xizmat koʻrsatish darajasini ta’minlashga qodir malakali mutaxassislarni jalb qilish orqali amalga oshiriladi. Mutaxassislarni tanlashda ularning kasbiy tajribasi, ma’lumoti hamda bank talablari va standartlariga muvofiq sifatli xizmatlarni taqdim etish qobiliyati hisobga olinadi.
Image
Menyu
Onlayn toʻlovlar
Onlayn toʻlovlar
Onlayn toʻlovlar
Siz xaridlar uchun toʻlovlarni HUMO PAY, QR kod orqali joyida toʻlashingiz mumkin.
Mavjud Google PlayYuklang App Store
Mobil ilova
Barcha bank xizmatlaridan tez foydalnish uchun smartfoningiz bilan QR-kodni skaner qiling.
QR code
Onlayn toʻlovlar
Onlayn toʻlovlar
Onlayn toʻlovlar
Siz xaridlar uchun toʻlovlarni HUMO PAY, QR kod orqali joyida toʻlashingiz mumkin.
Mavjud Google PlayYuklang App Store
Mobil ilova
Barcha bank xizmatlaridan tez foydalnish uchun smartfoningiz bilan QR-kodni skaner qiling.
QR code
Asosiy Kartada
Biz bilan bog‘lanish
Yagona telefon-markazi
Ish tartibi: DU-JU 09:00-18:00
Ishonch telefoni
Ish tartibi: DU-JU 09:00-18:00
Korrupsiyaga qarshi kurashish
Ish tartibi: DU-JU 09:00-18:00
Belgilangan matnni tinglash uchun quyidagi tugmani bosingPowered by X